welcome to the power supply and device library! Global Spot, Quality Assurance, Flash Shipping
Quick response power supply, device, and material supply platform
Welcome to the power supply and device library! Global Supply and Quality Assurance
Home
Category
Brand
Product
About Us
History
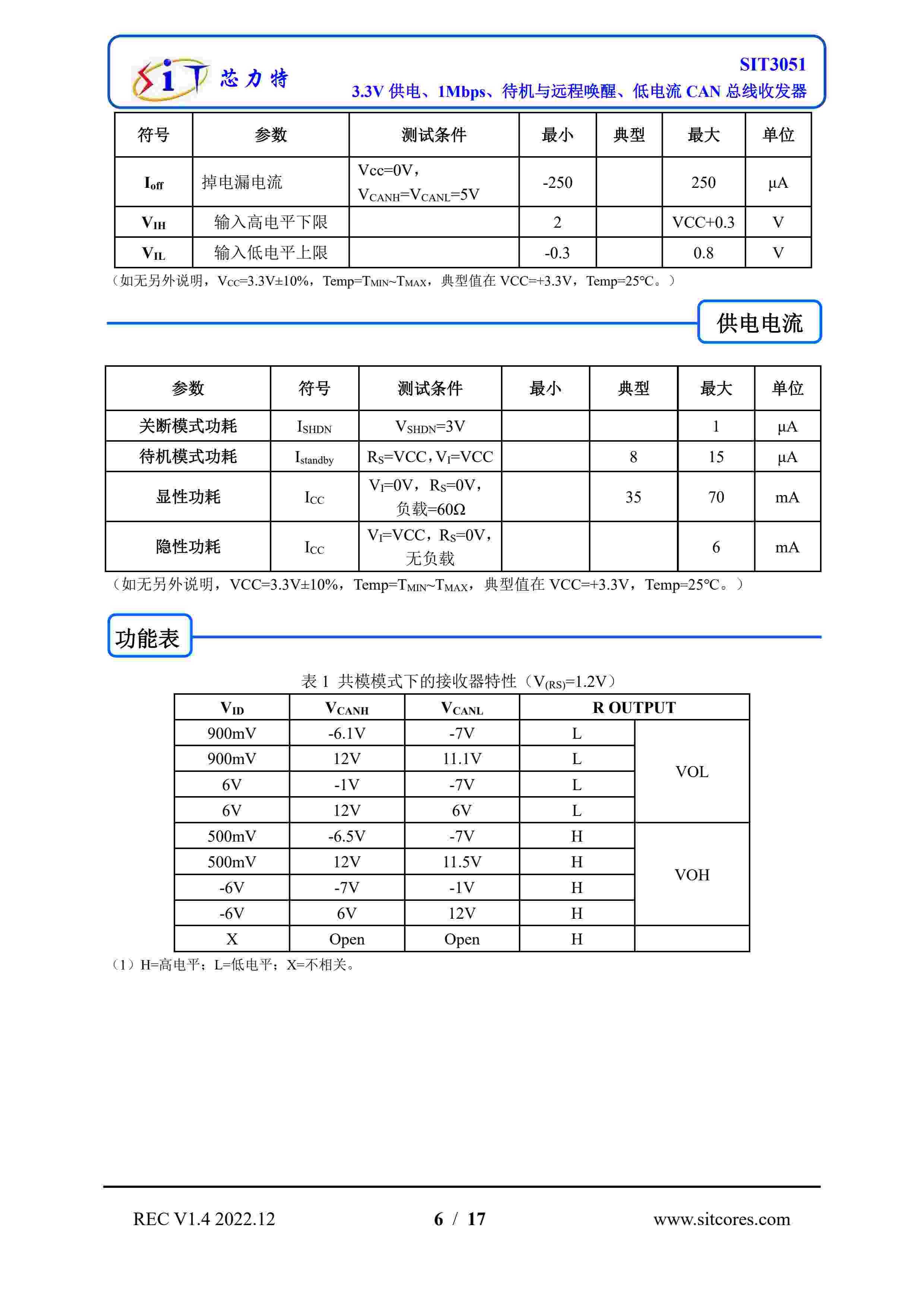
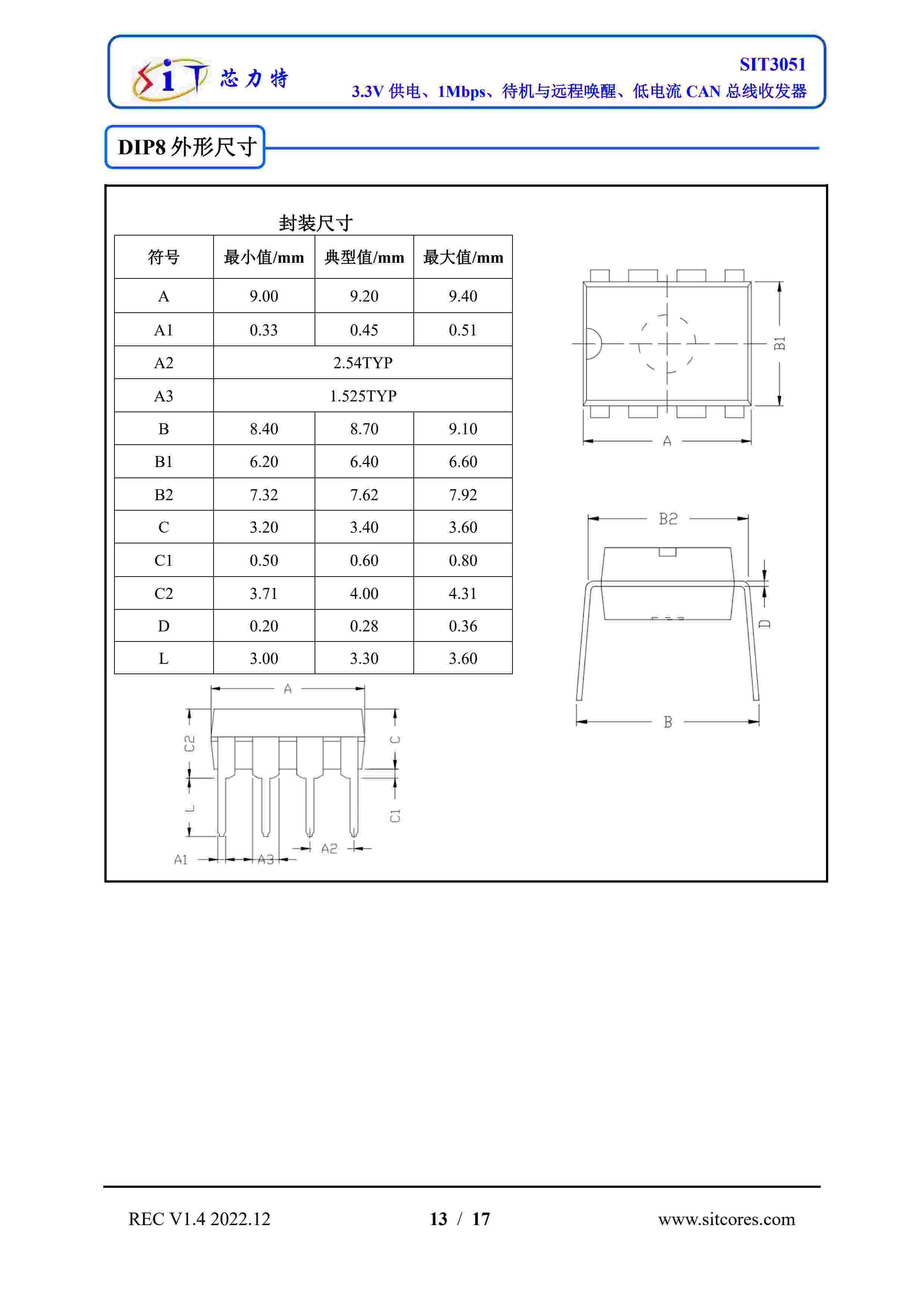
SIT3051
series:
SIT3051-datasheet-V1
describe:
3.3V 供电、1Mbps、待机与远程唤醒、低电流 CAN 总线收发器
For consultation and purchase, please contact customer service
Inquire Now
Related
SIT3051
display all
DataSheet