welcome to the power supply and device library! Global Spot, Quality Assurance, Flash Shipping
Quick response power supply, device, and material supply platform
Welcome to the power supply and device library! Global Supply and Quality Assurance
Home
Category
Brand
Product
About Us
History
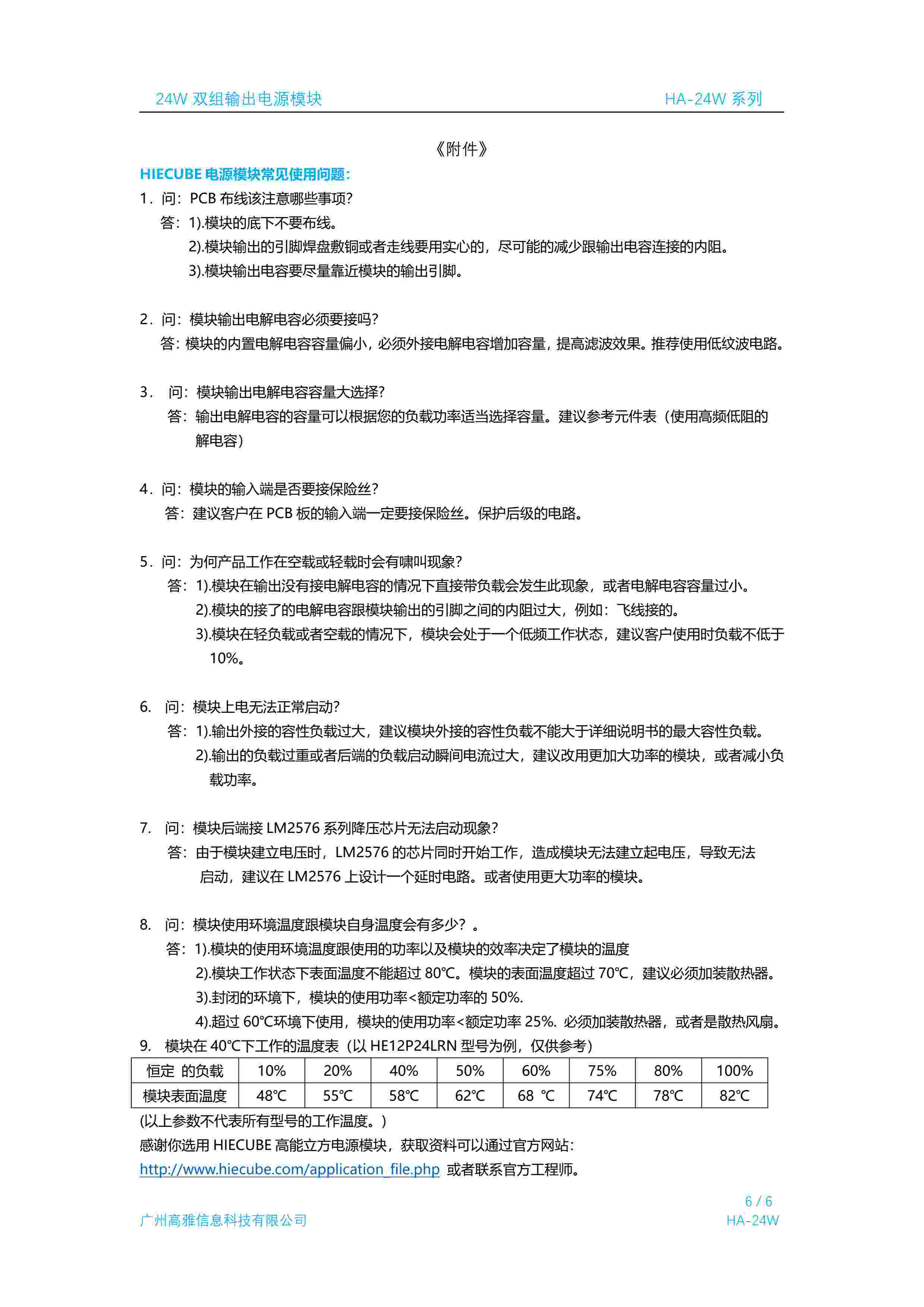
HA09N13B-2539
series:
tbuibejvjfjpi2c1ados
describe:
24W 双组输出电源模块
For consultation and purchase, please contact customer service
Inquire Now
Related
HA05N24B-2539
HA06N20B-2539
HA09N13B-2539
HA12N10B-2539
HA28N04B-2539
HA15N08B-2539
HA20N06B-2539
HA24N05B-2539
display all
DataSheet