welcome to the power supply and device library! Global Spot, Quality Assurance, Flash Shipping
Quick response power supply, device, and material supply platform
Welcome to the power supply and device library! Global Supply and Quality Assurance
Home
Category
Brand
Product
About Us
History
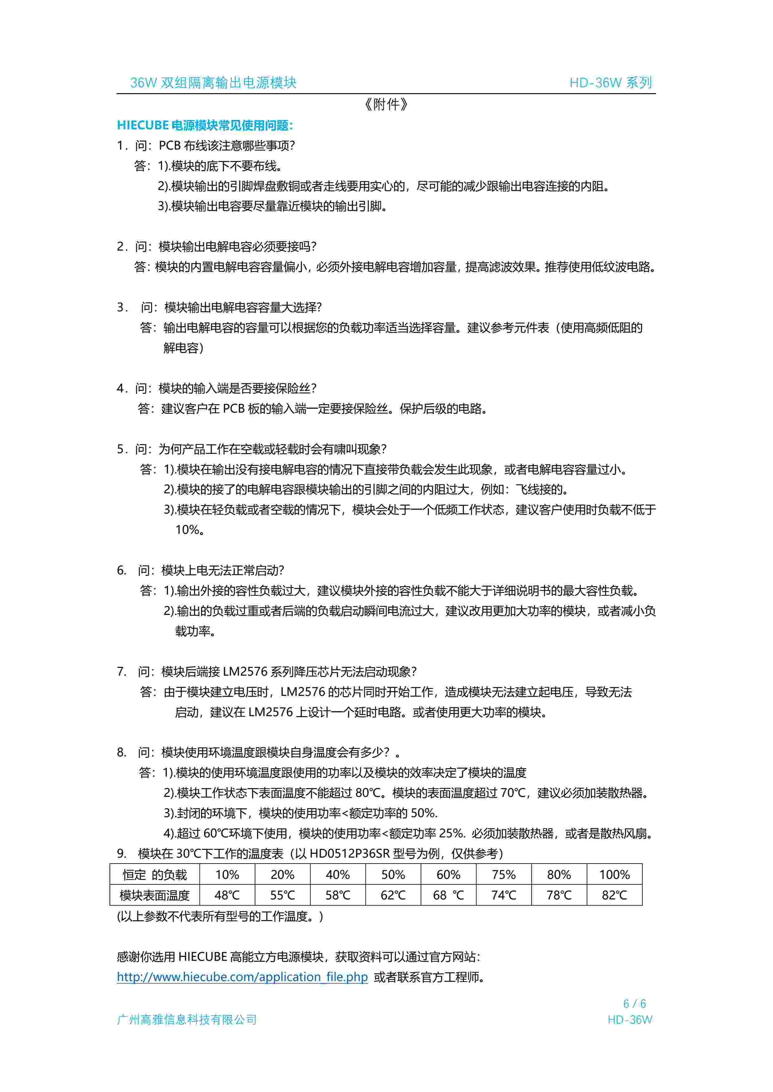
HD1224P36SR
series:
qtze7elwectlobk5q9ri
describe:
36W 双组隔离输出电源模块
For consultation and purchase, please contact customer service
Inquire Now
Related
HD0515P36SR
HD0524P36SR
HD1224P36SR
HD0512P36SR
HD1212P36SR
display all
DataSheet