welcome to the power supply and device library! Global Spot, Quality Assurance, Flash Shipping
Quick response power supply, device, and material supply platform
Welcome to the power supply and device library! Global Supply and Quality Assurance
Home
Category
Brand
Product
About Us
History
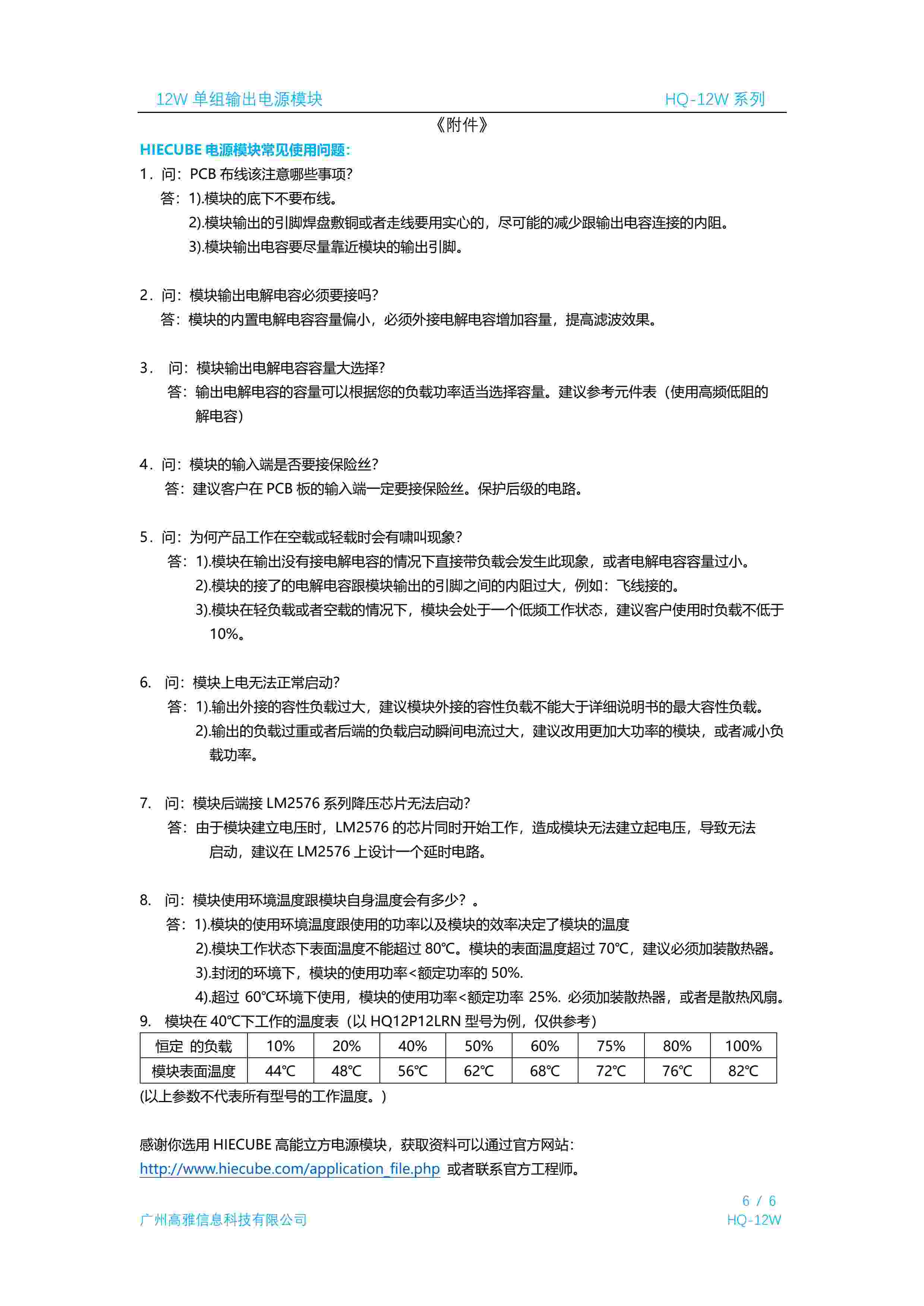
HQ15P12LRN
series:
9srqtgp347ksqvfqofiu
describe:
12W 单组输出电源模块
For consultation and purchase, please contact customer service
Inquire Now
Related
HQ15P12LRN
HQ05P10LRN
HQ06P10LRN
HQ09P12LRN
HQ12P12LRN
HQ20P12LRN
HQ24P12LRN
display all
DataSheet